×

打开微信,扫一扫二维码
订阅我们的微信公众号

×

扫码分享

EN
首页>汉盛研究>汉盛法评>汉盛法评|私募基金“老鼠仓”行为之罪与罚

汉盛法评|私募基金“老鼠仓”行为之罪与罚

2023-06-27

“老鼠仓”,通常指基金从业人员,在其掌控的基金买入或者卖出证券之前,或者在职务活动中获知其他金融机构有买入或者卖出证券的信息,先用个人资金买入证券或者卖出已有证券,进而从中获利或者避免损失的交易行为。显然,该类行为是利用了提前获得有价值信息的职务便利,获得了与其他投资人不对等的竞争信息优势,从而获得不法利益。从市场公平竞争和信息披露的角度出发,该类行为需要受到规制。

老鼠仓行为多发于公募基金领域,但近年来,私募领域的老鼠仓行为也受到较多的关注。中基协一段时间以来发布的罚单中,便不乏私募基金老鼠仓案件:如今年2月,天猊投资实控人杜景涛利用未公开信息从事交易,涉案近5亿元,被中基协责令改正并处以50万元罚款,并被纳入黑名单期限3年;再如今年4月,原百亿私募汐泰投资旗下基金经理兼研究总监钟成,将履职中知悉的未公开信息泄露给客户并明示客户从事相关证券交易,趋同交易金额4.6亿余元,被中基协纳入黑名单期限3年;等等。

在实务中,私募基金老鼠仓行为的法律认定也不乏争议。本文从近年来对私募基金老鼠仓行为的行政处罚案例、刑事案例及笔者对相关重点问题的实务观察出发,对相关认定要点和实务争议开展讨论,以期为法律实务人士及私募基金从业人员提供参考。

一、私募基金老鼠仓行为之行政处罚依据之争

2018年3月26日,证监会对上海拓璞投资总监文宏老鼠仓行为作出行政处罚[1]。证监会依据《证券投资基金法》(下称“《基金法》”)第123条第1款,对文宏责令改正,没收违法所得251.44万元,并处251.44万元罚款。这是国内首例适用《基金法》对私募基金“老鼠仓”行为进行处罚。
对于该行政处罚,实务界的争议焦点主要在《基金法》第123条是否适用于私募基金管理人。
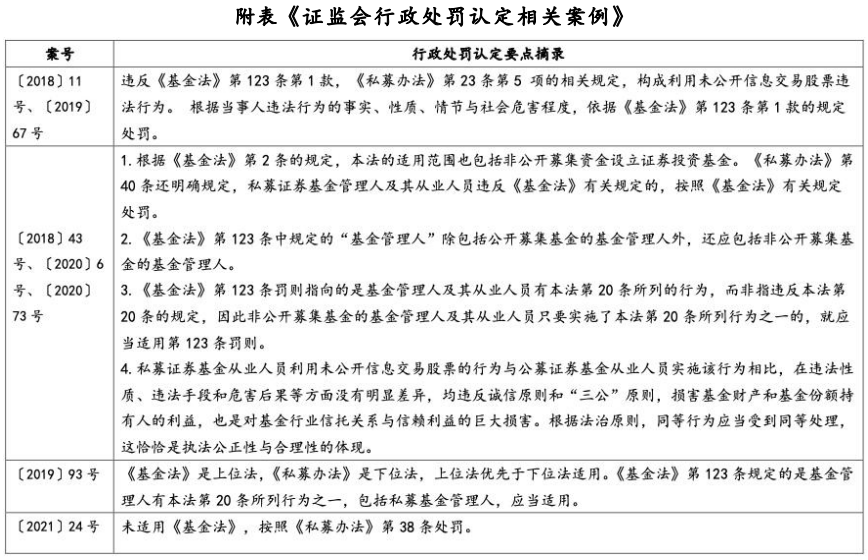
结合证监会相关行政处罚认定(详见附表《证监会行政处罚认定相关案例》)考量以下因素:第一,从行为规制角度,《私募证券投资基金管理暂行办法》(下称“《私募办法》”)第33条对于老鼠仓行为的定格处罚仅为三万元罚款,其处罚力度与行为危害性极不匹配,私募老鼠仓行为与公募老鼠仓行为应当受到同等处理;第二,从违法性程度来看,相关主体利用有价值的未公开信息实施交易活动时,较其他投资者已具备信息优势,该交易减少了其他投资者正常交易下的投资收益或增加了投资损失,违反证券市场的公平原则,同时损害了其他投资者对私募基金市场的信赖利益,侵犯了行政管理秩序,具备行政违法性;[2]第三,从法律适用来看,根据《基金法》第2条的规定,该法的适用范围包括非公开募集资金设立的证券投资基金;公募基金从业人员和私募基金从业人员只要存在《基金法》第20条所列行为之一,都应依照《基金法》第123条处罚。第四,《基金法》属法律,《私募办法》属部门规章,应遵循上位法优于下位法的法律适用原则,优先适用《基金法》。
否定观点则认为,适用《基金法》第123条存在障碍。《基金法》第123条的处罚的前提是《基金法》第20条,而《基金法》第20条明确规定:“公开募集基金的基金管理人及其董事、监事、高级管理人员和其他从业人员不得有下列行为:……”,也即,第20条是对公募基金相关人员的行为禁止,则第123条的处罚也就只能适用于公募基金相关人员的老鼠仓行为。如此一来,则《基金法》中并无对私募基金老鼠仓的专门规定,应严格依照《私募办法》作出相应处罚。尽管以上否定观点不在少数,但在笔者检索统计的相关案例来看(详见附表《证监会行政处罚认定相关案例》),自2018年以来适用《私募办法》作出处罚的仅有一例。
值得注意的是,2017年8月30日国务院法制办发布的《私募投资基金管理暂行条例(征求意见稿)》第53条与《基金法》第123条的处罚规定基本一致,可谓统一了对公募基金与私募基金老鼠仓行为的处罚标准。在立法者看来,公募基金与私募基金老鼠仓行为的社会危害性、违法性以及可谴责性已无实质区别。遗憾的是,该条例至今未予证实发布。当然,笔者也关注到,国务院6月16日的常务会议审议通过了《私募投资基金监督管理条例(草案)》,虽暂无法查询草案全文,但笔者期待该条例对私募基金老鼠仓行为能进一步明确处罚标准,以彻底解决私募基金老鼠仓行为适用《基金法》所引发的争议和尴尬。抛开法律适用争议和立法趋势,对于私募从业人员的合规角度出发,私募基金老鼠仓行为在行政处罚实操中的尺度与公募基金已基本趋于同一,不可再有区别对待的侥幸心理。
图片

二、私募基金老鼠仓行为之违法要件之争

利用未公开信息交易的行为模式表现为:证券从业人员利用职务之便知悉未公开信息,从事或明示、暗示他人从事相关的交易活动。其中,“未公开信息”和“相关交易”的认定,是实务中的常见的争议焦点。
1.“未公开信息”认定争议:交易信息保密性的实质判断
依据法律,“未公开信息”是指“内幕信息以外的其他未公开信息”。对其定义的明确,需先确定内幕信息的边界。我国《证券法》第52条对内幕信息的规定为:证券交易活动中,涉及发行人的经营、财务或者对该发行人证券的市场价格有重大影响的尚未公开的信息。也即内幕信息具有影响证券价格的重大性特征。据此,对比老鼠仓行为中的“其他未公开信息”,结合两高关于《办理利用未公开信息交易刑事案件适用法律若干问题的解释》(下称“《利用未公开信息交易解释》”)第1条所列举的“证券期货投资决策、交易执行信息”、“证券持仓数量及变化、资金数量及变化、交易动向信息”等情形,其并不体现对股价的重大性影响,而是一种具有保密性的交易信息或策略。
在天猊投资老鼠仓案件中[3],实控人杜景涛提出“基金的交易信息不具有重大性,且随时对基金份额持有人公开,不属于未公开信息”的抗辩理由。但证监会认为,杜景涛利用职务便利知悉的是基金交易标的股票的未公开信息,这种基金产品的交易信息不同于投资策略。在基金经理刘芳洁老鼠仓案件中[4],刘芳洁提出运用自身经验为王某姣代管账户的行为不应被认定为利用未公开信息。但证监会认为,刘芳洁的投资决策是利用了投资经理职务便利,其投资决策属于公司财产,在公司公开前均为未公开信息。从上述认定可以看出,对照《利用未公开信息交易解释》所列举的情形,证监会对于交易信息和投资决策这类信息采实质判断标准,即认定重点在交易信息的保密性特征。
2. “相关交易”认定争议:推定的适用及抗辩
实务中对“相关交易”采用的是趋同交易的认定逻辑。当前实务中对于“趋同交易”普遍采用“前五后二”标准,即行为人在交易日前五日至后两日期间进行的交易将被认定为是趋同交易。值得注意的是,司法中有的行为人本人实际操作的账户早年已经大量持有某一只股票,在其担任基金经理后,其操作基金大盘买入与其持有的同一股票,拉高股价,在“后三”或者更久的时间内卖出个人账户中的股票。该其自买自卖的行为已超出了“前五后二”范围。对于该类行为,有实务观点认为应采“T+N”的认定标准进行实质认定,即在基金大盘买入与其个人持有的同种股票的这一时间点下,其个人实际控制的所有账户中的该只股票,全部认定为其利用未公开信息交易的对象[5]
对此问题的实践争议,我们以张志民利用未公开信息罪刑事案件为例[6]。辩护人在该案中提出,将在机构交易日的前五日至后两日间进行交易认定为趋同交易缺乏法律依据。法院则认为,在指控依据的时间范围内,行为人掌握的信息一般不为普通投资者所知悉,符合信息未公开性的要求。同时,在行为人无相反证据证实其交易行为与掌握的未公开信息无关的情况下,可以推定上述时间范围内的交易与相关机构的交易具有关联性。可见,司法认定并未对何以适用“前五后二”的标准作出解释,在行为人无法自证其交易行为与掌握的未公开信息无关的情况下,直接采“推定”的方式予以认定。对此认定方式,笔者认为对于老鼠仓案件的刑事定罪是于法无据的,对于无明确法律的情况下应慎用刑事推定,不应转移刑事指控的举证责任和降低刑事证明标准。但在行政案件的认定中,私募基金从业人员则应敲强合规警钟,吸取已有案例的教训。
当然,对于推定认定方式,行为人如能自证交易“不相关”,则可能作出有效申辩。例如在刘芳洁利用未公开信息交易案中,刘芳洁申辩其控制的账号中,其中一笔备注为刘芳洁认购信托产品的150万元流出款实际是替王某姣购买理财产品,并提出相关证据佐证该笔交易与未公开信息无关。证监会据此采纳了该申辩,未将该150万元的交易认定为趋同交易。
需要注意的是,趋同交易并不要求未公开信息是行为人作出交易决定的唯一原因,因而即使交易决定还有自己专业判断的因素,但只要没有排除未公开信息的影响,仍能认定为趋同交易。[7]故对于实践中行为人提出的“个人投资研究”、亦或是对趋同交易个人账户与基金账户“等同管理”等申辩[8],在无法完全切断未公开信息与交易之间的因果联系的情况下,多数情况仍将被驳回。

三、私募基金老鼠仓之刑事定性及入罪趋势

根据目前实践中可检索的案例,私募基金从业人员仅在共同犯罪的情况下可以构成利用未公开信息交易罪的共犯。在姜某、柳某利用未公开信息交易罪一案[9]中,姜某设立“云腾一期”私募基金,并通过该私募基金从事证券交易。柳某系某蓝筹基金经理,其明知姜某经营股票投资业务,仍将利用职务便利所获取的某蓝筹基金交易股票的未公开信息泄露给姜某;或者使用该蓝筹基金的资金买卖姜某向其推荐的股票,与姜某交流共同交易的特定股票,从而泄露相关股票交易的未公开信息。姜某则利用上述从柳某处获取的未公开信息,使用所控制的证券账户进行股票交易。案发后,姜某、柳某作为共同犯罪,被认定构成利用未公开信息交易罪。
作为真正的身份犯,利用未公开信息交易罪在认定共同犯罪主体主要关注两点:一是有身份者和无身份者之间是否存在共同的犯罪故意;二是有身份者和无身份者之间有无实施共同的犯罪行为(包括分担实行行为、协助实行行为)[10]。本案中,在有身份人柳某没有亲自实施交易行为,而是由无身份姜某实施利用未公开信息交易时,姜某的交易行为从属于前者。该案例于2022年9月9日被收入最高人民检察院联合最高人民法院、公安部、中国证监会发布五宗证券犯罪典型案例,具有一定典型性。
基于刑法谦抑和罪刑法定原则,目前司法实践并无将私募基金老鼠仓行为单独入罪的案例,主要的法律障碍在于,实践中将私募基金管理人认定为金融机构持慎重态度,认为金融机构的认定应以中国人民银行发布的《金融机构编码规范》“363号文”明确载明的机构为依据。
然而,实践中已有越来越多的声音认为,应当对私募基金管理人解释为金融机构对相关行为进行刑事规制。在本文讨论的利用未公开信息罪项下,主要观点认为私募基金老鼠仓行为与公募基金老鼠仓行为在违法性质、违法手段和危害后果等方面具备等同性。除此之外,在背信运用受托财产这一罪名的讨论中,主要观点也认为,私募基金管理人违背信义义务使用资金造成投资人重大损失的情况下,其行为所造成的实质危害并不亚于传统金融机构。
笔者认为,从前述社会危害性角度考量而言,在目前并无明确法律规定的情况下,将私募基金管理人纳入本罪“基金管理公司”存在一定的解释空间,即在前置法层面,金融监管部门的相关文件已将私募基金管理人定义为金融机构。例如国家税务总局、财政局、人民银行于2017年5月9日发布的《非居民金融账户涉税信息尽职调查管理办法》第7条明确,将“私募基金管理公司、从事私募基金管理业务的合伙企业”纳入“金融机构”范畴;再如2018年7月20日《中国人民银行办公厅关于进一步明确规范金融机构资产管理业务指导意见有关事项的通知》,发布对象也包含了“私募投资基金管理机构”。 
因此,参考证监会适用《基金法》对私募基金老鼠仓行为进行处罚的“前车之鉴”,司法机关对私募基金管理人进行“扩大解释”进而纳入利用未公开信息交易罪的刑事打击范畴或成趋势。同时,我们也不能排除将来立法解释对此问题进行完善。

四、结语

从适用《基金法》对私募从业人员的行政处罚,到私募人员构成利用未公开信息交易共同犯罪的典型案例,再到未来私募基金老鼠仓行为单独入罪的实践趋势,私募管理人及从业人员对这些监管和司法的实务动向均应当在合规层面足够重视,并采取和建立相应有效的合规措施,避免陷入行政处罚和刑法评价的风险之中。

引用:

[1]中国证监会行政处罚文书〔2018〕11号。

[2]中国证监局行政处罚文书〔2019〕93号。

[3]中国证监会行政处罚文书〔2020〕18号。

[4]中国证监会行政处罚文书〔2020〕15号。

[5]陆玔:《精准判断趋同交易时间点,打击“老鼠仓”犯罪》,载《检察日报》2021年第07版。

[6]参考案例:(2015)沪一中刑初字第17号。

[7]叶良芳:《利用未公开信息交易罪疑难问题的司法认定》,载《人民检察》2022年第24期。

[8]中国证监会行政处罚文书〔2020〕72号、中国证监会行政处罚文书〔2019〕93号。

[9]参考案例:(2019)沪刑终 76 号。

[10]叶良芳:《利用未公开信息交易罪疑难问题的司法认定》,载《人民检察》2022年第24期。


相关研究