企业出海:《沙特投资手册》(三)——沙特阿拉伯外商投资法律及政策介绍
如前文所述,近年来,受国际油价波动、能源需求变化以及全球环境政策的影响,沙特逐渐认识到单一经济模式的风险。因此,沙特开始实施以“2030愿景”为核心的经济多元化计划,旨在减少对石油出口的依赖,重点发展工业制造、旅游、金融服务和可再生能源等非石油产业。
在“2030愿景”国家战略指引下,沙特阿拉伯正经历深刻的经济转型,将沙特打造为全球领先的商业与投资中心,涵盖经济、社会、文化及环境等多领域改革。作为“2030愿景”的核心组成部分,国家投资战略设定了明确目标:到2030年实现年净外国直接投资流入3880亿沙特里亚尔(约合1034亿美元),并将总投资占国内生产总值(GDP)的比重提升至30%。沙特通过优化营商环境、简化投资程序和强化基础设施等多方面协同努力,展现出吸引可持续外国直接投资的坚定决心,使其投资环境更加稳健、更具韧性,对寻求长期发展的投资者更具吸引力。本文旨在系统介绍沙特阿拉伯的投资法律框架及相关政策,为外国投资者提供指引。
一、外资准入政策
(一)法律框架与监管机构
1、新《投资法》及其变革方向
2024年《投资法》是沙特近年来最为重要的一项经济立法改革,涵盖了投资准入、投资监管、投资者权利保护和创新鼓励等多个方面。新法的出台标志着沙特在吸引外资、推动经济转型方面迈出了关键一步。与2000年《外商投资法》相比,新法在外国投资者权益的保护、投资流程、资金流动、知识产权保护、争议解决机制和投资激励政策等多方面进行了重大调整,以提升沙特投资环境的吸引力。
过去,沙特对外资企业存在一定的限制性政策,尤其是在股权结构、市场准入和行业选择方面。外资企业需要在许多行业内与本地合作伙伴共同成立合资企业,且持股比例受到严格限制。这种政策在一定程度上降低了外资企业的投资意愿和决策灵活性。2024年《投资法》明确规定,对内资和外资企业一视同仁,在市场准入和业务许可上享有同等权利。这一改革大幅放宽了外资企业的投资限制,意味着外资企业无需再通过本地合作伙伴即可实现独立控股,并可以参与大多数行业的投资。
与此同时,新法在禁止或限制投资的行业方面也进行了调整。以往对外资进入敏感行业( 如媒体、电信、军工、石化行业等)的限制有部分放宽,但仍保留了一些关键领域的保护性措施。例如,涉及国防安全、战略能源储备及某些公共事业的行业仍然对外资保持禁入状态。同时,新法引入了一种动态调整机制,沙特政府将根据市场需求和政策方向定期评估和更新外资限制清单,为政策的灵活性和适应性提供了保障,
取消单独的外国投资许可证要求,转而采用统一的登记制度,同时明确法律对财产权、知识产权和资本转移的保护,表明沙特政府旨在简化外商投资准入流程,并为投资活动提供强有力的法律保障,有效回应了外国投资者的长期关切,显著增强了投资信心。
2、沙特投资部(MISA)的职能与作用
沙特投资部(MISA)成立于2020年2月,是原沙特阿拉伯投资总局(SAGIA)的继任部门,现为负责协调沙特政府各部门并处理沙特境内所有外国投资事务的核心官方机构。作为外资投资的核心审批机构,全面负责申请的初审工作,包括验证企业资质、审核提交材料的完整性与合法性。通过初审后,企业将直接获得基本的营业许可。
指定MISA作为外国投资的主要中央政府机构,充分体现了沙特致力于为投资者提供“一站式”服务的决心。这种权力整合旨在减少官僚复杂性,并为投资促进与便利化提供统一愿景。MISA“负责协调沙特政府各部门”并作为“处理沙特境内所有外国投资事务的核心官方机构”,意味着审批流程将更为简化和高效。设立MISA这样的“一篮子”部门,不仅简化了投资者流程,也提供了明确、权威的联系点,显著提高了投资的效率和可预测性。
(二)投资准入要求与限制
1、负面清单与禁止投资领域
沙特阿拉伯实行负面清单制度,明确禁止外国投资者投资最高经济委员会确定的行业。根据沙特投资部2024版《投资者指南》,负面清单涵盖的行业包括但不限于:
表1:沙特外国投资负面清单
类别 | 具体禁止领域/活动 |
工业领域 | 石油勘探、钻探及开采(国际产业分类代码CPC 5115+883 所列矿业相关服务除外) |
服务领域 | 军事领域后勤服务 |
安保及侦探服务 | |
麦加与麦地那的房地产投资 | |
与朝觐(Hajj)相关的旅游导览服务 | |
劳务派遣服务 | |
国际分类代码CPC 621 的佣金代理服务 | |
海洋生物资源捕捞/猎取 |
值得注意的是,自2020年《外国投资法》修正案通过以来,对外资限制或禁止的行业范围已显著缩小。目前,该修正案已允许外国资本进入此前受限的教育、电信、陆路和航空运输以及电力服务等行业。
负面清单的持续缩减,以及教育、通信和运输等受限行业的开放,清晰表明沙特市场自由化是持续的趋势,而非一次性调整。未来,外国投资机会可能进一步扩大。多个信息源均指出沙特正在“不断缩减负面清单”,且“外商投资门槛显著降低”,这表明负面清单政策具有动态性,反映了沙特长期开放经济的承诺。不过,尽管总体呈自由化趋势,沙特仍持续禁止外资进入军事工业、安全服务和核心油气勘探等敏感领域。沙特在积极开放经济的同时,审慎保留了对国家安全(军事、安全服务)和经济基础(核心油气勘探和生产)至关重要的部门控制权。这种“有控制的自由化”策略,在保护核心国家利益的同时,为外国投资者明确了投资边界,得以在本国利益与对外开放中寻找到微妙的平衡。
2、投资许可制度与申请流程
此前,外国资本在沙特进行任何投资活动均须由沙特政府发放永久性或者临时性的许可证。沙特投资总局应当在投资者提交文件后30日内对投资申请进行审查。若30日内未对投资申请采取行动的,应当向投资者颁发许可证。外国投资者可以为不同的投资活动获得一个以上的许可证。并且,外国投资许可证须每年进行更新,续期申请须在到期日前90日内提交,沙特投资总局对续签期限具有相对自主决定权。如果持续违反《外国投资法》及其条例的相关规定,投资者将被撤销外国投资许可证。
2025年2月生效的新《投资法》实施了一项重大改革:取消了原先单独的外国投资许可证要求,代之以适用于所有投资者的统一登记制度,简化了整体投资流程。
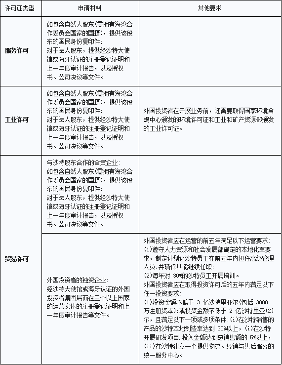
表2:沙特主要投资许可类型
尽管新法引入了统一的登记制度,但仍然规定了具体的许可证类型,亦即虽然针对外国投资者的特定许可证障碍已被移除,但行业特定的运营许可或登记仍是市场准入流程的必要前提。尽管“外国投资许可证”概念可能被更广义的“投资登记”取代,但特定行业活动的运营许可(如服务、工业、贸易许可证)仍是外国投资者在沙特合法经营的必备前置程序。
二、政府提供的税收优惠
(一) 财政激励与税收优惠
根据沙特所得税法(王室法令第3321号),沙特国内不区分企业所得税与个人所得税,而是将企业利润、个人所得、股息及资本利得等收入作为一般性所得,统一课税。沙特所得税实施条例规定,所得税的征收对象是非沙特籍的外籍企业和自然人,沙特籍自然人缴纳扎卡特税。值得注意的是,沙特所得税法虽然将具有非沙特籍或非海合会成员国公民股东的居民企业作为纳税义务人,但是税款的征收是针对该股东依据其股权份额在所得中占比确定的,这也体现了沙特所得税法将企业所得税与个人所得税相统一的特点。
表3:沙特主要投资税收优惠
(二)外资优惠政策
1、四大经济特区
2022年,沙特政府启动经济特区,重点关注制药、生物技术和数字产业等领域投资,这些区域将拥有特殊的立法环境,并包括有吸引力的激励措施。沙特政府考虑在NEOM和利雅得的阿卜杜拉国王金融区建立特别监管区,此外,包括吉达附近的阿卜杜拉国王经济城、中北部的阿卜杜勒·阿齐兹·本·穆萨德王子经济城、麦地那的知识经济城和西南部的吉赞经济城在内的四个经济城市,能够提供物流和经商便利等优势。沙特工业城和科技区管理局(阿拉伯语为MODON)负责监督35座工业城市的发展,其中包括一些仍在开发中的城市,以及私人工业城市和综合体,MODON为这些城市的商业投资提供激励措施,包括有竞争力的工业用地租金、政府资助的融资、出口担保和某些海关豁免。朱拜勒和延布工业城为企业提供各种激励措施,包括免税期、关税豁免、低成本贷款以及优惠的土地和公用事业费率。2023年5月,沙特正式发放四个新经济特区许可证,新的经济特区分别位于利雅得、吉赞、拉斯海尔和阿卜杜拉经济城。
四大经济特区可提供的优惠政策虽各有不同,但在如下方面亦有共同之处,主要涉及:
一般沙特企业所得税为调整后净利润的20%,而经济特区内企业所得税税率为5%(优惠最长期限 20年);
一般沙特预扣税税率在5%至 20%之间,经济特区内企业将利润汇出的预扣税为0%;
进入经济特区货物暂缓征收关税;
企业设立前5年针对外籍人才的灵活和支持性规定;
沙特的标准增值税税率为15%,在经济特区内和经济特区之间进行的商品交易则实行0%增值税;
经济特区内保持经合组织(OECD)一致的特殊税收待遇,避免双重征税;经济特区内企业员工及家属免除其他行政管理费用。
2、合作伙伴计划
2021年3月,沙特王储宣布了“私营部门合作伙伴关系加强计划 Shareek”贷款、赠款和共同投资,以及沙特政府在监管和其他问题上的特别支持。该计划旨在推进沙特大型企业的快速发展,通过支持大型企业承接有影响力的项目,推动经济创新,促进就业,提升本地产业能力。“合作伙伴计划”不局限于单一行业,而是对重要战略行业(例如:能源化工业、工业和矿产资源、运输和物流服务、电信和信息技术等)所有符合条件的大型企业提供支持。
参与“私营部门合作伙伴关系加强计划 Shareek”的公司可以取得一定的贷款、赠款或共同投资,以及简化官僚程序或其他政府监管。此外,通过该计划,符合资格的企业也可以获得政府支持并加速开展其投资计划并实现其长期目标,涵盖监管、金融、运营事务、资产投资和建立伙伴关系等方面。
目前,该计划只向旗下项目对国民经济整体有重大影响的重点私营企业开放。然而,借助实施中的新项目,该计划将对私营部门和中小企业产生广泛积极的影响。该计划还将协助全球公司获得与沙特私营部门合作的机会,并助其从未来的新投资机会中受益。
加入该计划的企业一般需满足:在2030年前,计划在沙特投资100亿里亚尔,或每年投资10亿里亚尔,并且已经在沙特上市或在特定期限内于沙特上市。对大型企业的支持都要经过单独评估,将综合考量提供就业、基础设施建设、既往投资历史等各项因素。对于私营企业通过银行提交的申请,Shareek 计划将对其进行审核。申请一经接受,相关人员将针对 Shareek 和私营企业安排一次合作会议。会上私营企业需使用规定的模板展示其投资计划。一家公司被吸纳加入该计划后,其项目和所需的扶持措施都将经过仔细审核,以确保它们合乎需要且能落到实处。
结语
沙特阿拉伯在“2030愿景”的驱动下,正经历一场深刻而全面的经济转型,旨在构建一个多元化、可持续发展的经济体,并成为全球领先的投资目的地。2024年《投资法》的颁布标志着沙特阿拉伯在推动经济改革和提升全球投资吸引力方面迈出了重要的一步。新法针对市场准入、投资者权益保护、法律程序简化以及创新技术引进等方面进行了系统性改革,为外资企业营造了一个更加开放、透明和高效的营商环境。通过新《投资法》的实施,沙特展现了其加快经济多元化转型的坚定决心,这不仅符合“2030愿景”的长期发展战略,也为未来的可持续经济增长奠定了法律和制度基础。
展望未来,沙特阿拉伯有望继续优化投资环境,通过加强与国际市场的合作,深化区域经济一体化,可以进一步巩固其作为全球投资者理想目的地的地位。特别是在科技创新、可再生能源和金融服务等新兴产业领域,沙特具备吸引全球领先企业投资的巨大潜力。总体而言,沙特阿拉伯的投资法律和政策正朝着更加开放、透明、高效和支持性的方向发展。外国投资者应充分利用这些改革带来的机遇,关注沙特“2030愿景”下各行业发展的动态,实现长期、可持续的投资收益。
相关研究
-
11-052020
工程量清单项目特征描述不准确导致的争议及规避措施
工程量清单项目的特征决定了工程实体的实质内容,直接决定了工程实体的自身价值(价格),应予以详细而准确的表述和说明。 -
05-292020
企业赴美上市指南
美国的资本市场是以投资人选择为导向,以注册制为原则,赴美上市成功的关键在于企业的基本面和投资人的认可。 -
10-292020
《民法典》《九民纪要》下合同不成立、无效、被撤销或确定不发生效力的情形和法律后果简析
本文重点参考《<民法典>理解与适用》及《<九民纪要>理解与适用》中的观点,并简析《民法典》《九民纪要》下,合同不成立、无效、被撤销或确定不发生效力的情形和法律后果。 -
04-222020
建设工程项目部印章对合同效力的影响及使用时的注意事项
本文将对盖章行为不规范引起的合同效力问题进行分析,主要讨论盖章主体没有权限以及使用未经备案公章盖章的行为效力。 -
08-192020
重磅新规整理 |《公安机关办理刑事案件程序规定》新旧条文全文对照表
《公安机关办理刑事案件程序规定》新旧条文对照表,由汉盛律师事务所裴长利律师、吴承栩律师、实习生史亮亮整理校对,谨供一线刑事法律工作者参考学习。





沪公网安备 31011502009353号