×

打开微信,扫一扫二维码
订阅我们的微信公众号

×

扫码分享

EN
首页>汉盛研究>汉盛法评丨浅谈中欧专利法中单一性原则的差异对中国企业进行欧洲专利布局的影响

汉盛法评丨浅谈中欧专利法中单一性原则的差异对中国企业进行欧洲专利布局的影响

2024-07-12   姚冰团队

今年的欧洲杯赛事热闹异常,场上有英格兰上演“九子夺嫡”戏码,惹一众看官叫骂;场边还有“假广告”穿帮事件,让虚拟广告牌技术映入了国内外球友的视野。虚拟广告牌技术是一种调整广告信息的技术,其应用使得不同地区的放映图像中可以显示不同语言的广告,有效地增加了广告的宣传效果。据悉,本次欧洲杯的虚拟广告牌技术供应商AIM Sport在2015年就申请了虚拟广告牌技术的专利,并在2020年控告其友商Supponor专利侵权,由此也足见欧洲企业较强的专利布局意识。


图片
(图源自新华网公众号文章:中文广告,果真霸屏欧锦赛了?)


与此同时,在今年的欧洲杯赛事上,“海信、VIVO、比亚迪、支付宝、速卖通”5家中国企业的宣传广告处处可见,特别是作为本届欧洲杯VAR显示官方合作伙伴的海信,其助力裁判给出了本届欧洲杯的第一张红牌和第一颗点球。从欧洲杯这类国际赛事的赞助,可以看出中国科创企业的目标已经从中国龙头企业开始向全球国际品牌蜕变。在这场蜕变中全球化的知识产权布局显得尤为重要。

近几年越来越多的科创企业像海信、VIVO一样进入欧洲各国市场,伴随而来的面临专利侵权的情况也层出不穷。然而,中国与欧洲专利法在具体的规则和适用方面仍有所差异,例如中国和欧洲专利法中单一性判断的具体规则不同,这些差异要求企业在进行跨国专利布局时,需充分了解不同国家的法律规范并进行适应性地处理,以使专利申请文件符合各国法律规范的要求。
同时,欧洲专利申请的费用相对较高,由于不符合单一性等原因,更将导致企业进行知识产权布局的成本不必要增加,此种高昂的费用往往使得企业望而却步。很多企业都在产品进入欧洲、销售取得了好的成绩之后,才开始考虑专利布局,此种做法埋下了专利侵权的隐患。
以上种种,都迫使中国企业需要尽快熟悉欧洲专利的游戏规则。在此背景下,本文作者以中欧专利法中的单一性原则为基础,对中欧专利法中单一性原则的相关规定进行梳理,并比较两者间的差异。同时,本文对中国企业提出如下有关欧洲专利的布局和合规处理建议:


一、着重考察在同一类别下布置多组权利要求的必要性,必要时,可在说明书中预先部署各组权利要求之间具备单一性的解释说明;


二、将重要的权利要求组/权利要求前置,按照重要性逐渐递减的排序原则来安排权利要求组/权利要求的顺序;


三、面临提出单一性问题的官文时,根据实际需求选择是否需要支付额外检索费,并可通过支付额外检索费在单一申请中获取多组不具有单一性的权利要求的检索结果。


一、单一性原则概述
虽然单一性并非是专利授权的实质要件之一,但是若专利的权利要求不符合法律规范中的单一性要求,则可能影响中国企业进行知识产权布局的时间成本和经济成本,这就使得各国法律规范中的单一性原则及其差异性受到了广泛的关注。
中国《专利审查指南》第二部分第六章2.1.1节说明了单一性原则的设立目的主要在于经济上的原因和技术上的原因两部分。其中,经济上的原因是指为了防止申请人只支付一件专利的申请费用而获得几项不同发明或者实用新型专利的保护。技术上的原因则是指为了便于对专利申请进行分类、检索和审查。
相类似地,《欧洲审查指南》B部分第六章第一节确定了单一性的要求旨在促进授权程序的效率,其指出对于不符合单一性的申请进行审查所花费的时间是超过对一件符合规定的申请进行审查所需的平均时间的。尤其是需要花费更多的时间进行检索,如果申请人无需为此支付更多的官费是不公平的。同时,《欧洲审查指南》在同一节还指出专利申请的内容应当是明确的,但是当专利申请中存在多个不同主题和实质内容时,则往往会与该要求相悖。前者即相当于前述的经济原因,后者实质上也是出于便于对专利进行分类、检索和审查的技术原因。
由此可见,中国与欧洲设立单一性原则的原因和目的大体是相同的。然而,中国和欧洲单一性原则具体适用时的规则和要求却仍有所区别。后文即将对中欧专利法中的单一性原则及其差异做简要的整理和探讨,并提出相关应对建议。

二、中国及欧洲法律规范中单一性相关规定的比较
1.单一性原则的一般规定
下文仅对单一性要求的一般规定进行阐述,应当指出的是,在化学领域的专利申请文件中,有时会采用一种特殊的权利要求撰写方式,也即“马库什权利要求”,在判断“马库什权利要求”的单一性问题时,还需按照中国《专利审查指南》或《欧洲审查指南》中的进一步规定进行。
请参阅表2.1,无论是在欧洲还是在中国,判断一件专利是否满足单一性要求,主要在于判断该专利的权利要求之间是否属于一个总的发明构思,具体地讲也即是判断是否存在相同或相对应的特定技术特征。并且,相关条款还对特定技术特征作了定义,特定技术特征是专门为评定专利申请单一性而提出的一个概念,应当把它理解为体现发明对现有技术作出贡献的技术特征,也就是使发明相对于现有技术具有新颖性和创造性的技术特征。
图片
除此之外,针对同一类别的多个独立权利要求之间的单一性问题,欧洲还设定有“一类一独权”的特别规定。请参阅表2.2,根据《欧洲专利公约实施细则》第四十三条第二款规定,一件欧洲专利申请只有在申请的主题涉及下列a、b、c中之一的情况下,才可以在同一类别(产品、方法、装置或用途)中包含一项以上的独立权利要求。也就是说,除非以下三种例外情况,在一件欧洲发明专利申请中,同一类别(产品/方法/装置/或用途)的权利要求中,只能有一个独立权利要求。
图片
2.单一性原则适用的一般步骤
请参阅表2.3,欧洲与中国对单一性进行判断时考量的实质因素基本是相同的,也即均是考量各个权要求之间是否存在着共同的特定技术特征。然而区别在于,中国的做法是先判断出发明对现有技术做出贡献的特定技术特征,而后再判断各权利要求是否均包含该特定技术特征;欧洲则是先确定各权要求之间的共同技术特征,而后再判断该共同技术特征是否对现有技术做出了贡献。
图片
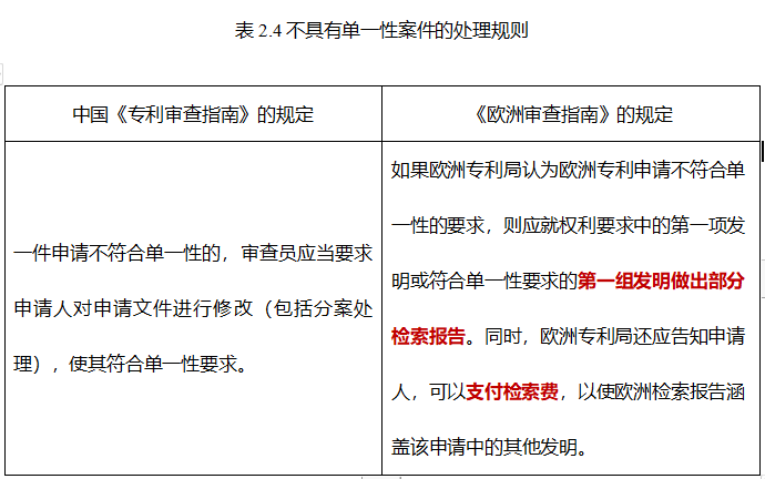
3.对不具有单一性的案件的处理规则
请参阅表2.4,除表中规定外,中国的相关法律规范并没有对在不符合单一性的情况下审查员的具体审查流程做出规定。通常地,在实务中审查员在检索确定一组有授权前景的发明后,可以要求申请人删除或者修改不具有单一性的其他权利要求,申请人不能自主选择最想保护的发明;或者,审查员对所有的从属权利要求都进行检索。其中,后一种做法对申请人更为有利,申请人也可以在付出较少检索费的情况下,获得多个发明的检索结果从而得到更多的利益。相对于欧专局而言,我局在单一性上的限制更少,更能体现有利申请人的原则,符合中国专利法鼓励发明创造的精神。
图片
而在欧洲,单一性意见通常在检索报告中出现。若存在单一性问题,欧洲专利局将告知申请人,为了使欧洲检索报告涵盖该申请中的其他发明,申请人必须在两个月内就所涉的发明支付进一步的检索费,完整的欧洲检索报告将针对申请中已支付检索费的部分做出。
也即是说,当一件欧洲发明申请涉及到单一性的问题时,审查员默认只针对第一组独权及与该组独权具备单一性的独权展开检索并做出检索报告,同时,其还将邀请申请人缴纳其他独权的检索费,并根据申请人所选择缴纳的检索费来进行进一步的检索,并出具相应的检索意见。
在进一步的审查过程中,申请人可以通过答复克服单一性的问题以便继续推进审查程序。如果无法克服单一性问题,那就需要对不具有单一性的权利要求进行删除,根据自身的布局需求,这些被删除的权利要求可以作为分案进行提交或者放弃。
此外,如果已经缴纳检索费的独权后续进行了分案,或者根据后续审查发现其符合单一性的要求,则相应的检索费会被退回。

三、中国与欧洲单一性原则的差异性分析及建议
1.单一性的要求不同
关于单一性的要求,《欧洲专利公约》相较于中国的法律规范还额外具有“一类一独权”的特殊要求,即同一类别(方法、装置、使用)仅能有一组权利要求,除非其能满足前述的例外规定。而中国并无此特殊的规定,在中国《专利法》的体系下并没有对同一类别下的独立权利要求数量进行限制。
针对此种区别,中国企业在进行欧洲专利布局时,可以着重考察权利要求书中是否在同一类别下仅布置有一组权利要求,如若在同一类别下存在多组权利要求的,则应进一步判断是否符合《欧洲专利公约实施细则》第四十三条第二款规定的三种例外情况,即产品相互关联、产品或装置的不同应用、某一特定问题的多个替代方案。
若不符合上述规定,则有较大概率在进入欧洲后将面临单一性的质疑。对此,可以审核在同一类别下布置多组权利要求的必要性,若无必要的,可事先对相应权利要求进行删除,以免延缓后续的审查进程和增加官方费用。
此外,如果确实有必要在同一类别下布多组权利要求的,则应将更为重要的权利要求组前置,即按照重要性逐渐递减的排序来安排权利要求组的顺序
再者,中国企业在进行专利布局时可以在专利申请文件中详细论述各不同独立权利要求之间的关联性,尤其是要说明各不同权利要求之间存在相对应的特定技术特征,以便后续可用于对审查员指出的单一性问题进行答复。
2.单一性的判断步骤不同
除了单一性的判断要求外,欧洲与中国对单一性进行判断的步骤也不尽相同,直观地,其体现为欧洲与中国对单一性进行判断的步骤顺序有所区别。
欧洲对单一性进行判断的基本步骤是先确定共同技术特征,而后判断共同技术特征是否构成特定技术特征,最后若不符合前一条件则再判断是否存在其他的技术特征可以构成特定技术特征。而在中国,对单一性进行判断的基本步骤是先确定特定技术特征,再判断两组或多组权要之间是否均具备相同或相应的特定技术特征。
可以理解的是,在多数案件中,这种判断步骤的不同不会影响单一性判断的结果,鲜见有因为判断顺序的不同而导致单一性判断结果不同的情况。
此外,实际案例中存在一种值得注意的情况,假设一专利申请具有如下权利要求:
独立权利要求1:限定技术特征A;
从属权利要求2(引用权1):将技术特征A进一步限定为A’;
从属权利要求3(引用权1):将技术特征A进一步限定为A’’。
在此,假设独立权利要求1不具备新创性,技术特征A’和A’’为技术特征A的两个并列下位技术特征。在此种情况下,欧洲专利局会直接指出从属权利要求2和从属权利要求3之间存在单一性问题,且通常不会对位于之后的从属权利要求3进行检索和做出新创性评价。而在中国审查实践中,审查员则通常会对从属权利要求2和从属权利要求3均做出新创性评价。
因此,在进行欧洲专利布局时,为了使审查员对最核心的方案做出新创性评价,即使在只部署有一组独立权利要求的情况下,也建议中国企业在权利要求书中将更为重要的权利要求前置,即按照重要性逐渐递减的排序来安排权利要求的顺序
3.检索范围不同
承前所述,如果欧洲专利局认为一件专利申请不符合单一性的要求,则其通常会针对该申请中的第一组权利要求及与该组权利要求具备单一性的其他权利要求做出部分检索报告。对于其他不具备单一性的权利要求,如若申请人仍希望审查员进行专利检索,则需要补交专利检索费。
然而,与此不同的是,中国的专利相关法中并未有规定此种制度,是否对不具有单一性的其他权利要求进行检索将由审查员自行决定。通常地,在实务中,中国审查员在检索确定一组有授权前景的发明后会要求申请人删除或者修改不具有单一性的其他权利要求。当然,审查员也有可能对所有的权利要求都进行检索,尤其是在不同组的权利要求之间虽然不具备单一性,但技术方案的实质内容较为接近的情况下。但具体是否进行检索,都取决于审查员自身的判断,申请人并无办法在不修改申请文件的基础上,主动要求审查员检索不具有单一性的其他权利要求。
针对于此,中国企业在进行欧洲专利的申请时,应当将更为重要的权利要求前置,即按照重要性逐渐递减的排序来安排权利要求的顺序,由此无论是否出现单一性问题时,最想要保护的权利要求都将被审查员检索,且无需付出额外的检索费。而对于欧洲专利局检索后所提出的不具备单一性的其他权利要求,则可由企业根据实际的需求选择是否需要支付额外检索费并要求欧洲专利局进行检索。从而,通过该方式,企业可以在一件申请中获得不同的、不具备单一性的权利要求的检索结果,进而可以依据检索的结果有针对性地选择适当的权利要求进行分案。
相较于欧洲,在进行国内专利布局时,权利要求的顺序或组合可以更为自由,一般不会产生因单一性问题而引起的额外检索费。但是,在进行国内的专利布局时,也建议将对企业价值最大的独立权利要求作为第一条权利要求,以尽量确保审查员对该条权利要求进行检索和评价。
四、结语
本文尝试性地探讨了中欧专利法中单一性原则的相关规定及其差异性,并针对其差异性提出了相应应对建议。尤其是需要根据欧洲专利法的相关规定,对专利申请文件进行适应性的调整,例如将重要的权利要求/权利要求组前置,进而可以在匹配中国企业自身需求的同时,满足不同国家/地区法律规范要求。
同时,本文建议在具体进行国内和海外的专利布局时,根据企业需求、技术现状等的实际情况进行考量并选择合适的处理方式。无论是进行中国、欧洲还是其他国家或地区的专利布局,企业都应在适当的范围内尽可能地做好专利布局前的检索工作,以更好地根据实际情况确定专利布局策略。


相关研究