《最高人民法院关于适用<中华人民共和国民法典>婚姻家庭编的解释(二)》条文解读(中)
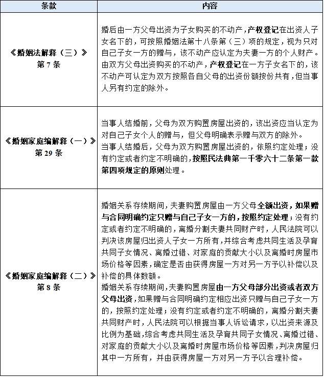
第八条 婚姻关系存续期间,夫妻购置房屋由一方父母全额出资,如果赠与合同明确约定只赠与自己子女一方的,按照约定处理;没有约定或者约定不明确的,离婚分割夫妻共同财产时,人民法院可以判决该房屋归出资人子女一方所有,并综合考虑共同生活及孕育共同子女情况、离婚过错、对家庭的贡献大小以及离婚时房屋市场价格等因素,确定是否由获得房屋一方对另一方予以补偿以及补偿的具体数额。
婚姻关系存续期间,夫妻购置房屋由一方父母部分出资或者双方父母出资,如果赠与合同明确约定相应出资只赠与自己子女一方的,按照约定处理;没有约定或者约定不明确的,离婚分割夫妻共同财产时,人民法院可以根据当事人诉讼请求,以出资来源及比例为基础,综合考虑共同生活及孕育共同子女情况、离婚过错、对家庭的贡献大小以及离婚时房屋市场价格等因素,判决房屋归其中一方所有,并由获得房屋一方对另一方予以合理补偿。
一、《婚姻家庭编解释(二)》条文与相关条文对比
二、立法背景
婚后由一方或双方父母全资或部分出资购买的房屋究竟属于夫妻一方的个人财产还是夫妻共同财产,在我国立法过程中存在观点的转向。《最高人民法院关于适用<中华人民共和国婚姻法>若干问题的解释(三)》(下称“《婚姻法解释(三)》”,已失效)第7条第1款曾采用“登记推定规则”,即父母全额出资购买房屋并登记于己方子女名下的,可推定该房屋系父母对子女个人的赠与,应认定为子女的个人财产。然而,事实上,受户籍、房屋限购等政策以及地方风俗习惯影响,不动产登记与出资意图之间往往仅具弱关联性。这一认定规则过度依赖房屋登记的形式,由此引发了学界和实务界的质疑。进入《民法典》时代后是否应对上述规则予以修正,以及在《民法典》体系下如何重构认定规则,即本条旨在回应的主要问题。
三、律师解读
根据《民法典》第1063条规定,婚姻关系存续期间取得的受赠财产原则上属于夫妻共同财产,但赠与合同中明确约定仅归一方所有的除外。有鉴于此,《婚姻家庭编解释(一)》第29条第2款对《婚姻法》背景下的认定规则作出了重大修正:根据该条,除赠与合同中有明确约定的情况外,父母出资购房原则上应推定为对夫妻双方的赠与;即使该房屋仅登记于一方名下,在性质上也属于夫妻共同财产。但在实践中,部分法院仍沿用旧有的“登记推定”的裁判思路,导致司法实践中出现了裁判观点的分歧。
为此,本条规定重申了《婚姻家庭编解释(一)》第29条第2款的立场,再次就一方父母全额出资和双方父母出资为子女购置房屋的情形下,房屋归属及分割的裁判规则作出了更为详细的规定。
本条第1款实质上否认了以往通过房屋登记直接推定父母赠与意愿的做法,彻底切断了产权登记与财产归属认定的形式关联性。基于该裁判规则,在无明确约定的情况下,该房屋原则上应认定为夫妻共同财产。考虑到父母出资购房通常以子女婚姻长期稳定为目的,故在子女婚姻存续时间较短的情况下,该特殊目的已无法实现。因此,在分割财产时,应结合个案具体情况,合理平衡双方利益。基于上述考量,第1款进一步明确,人民法院可以判决房屋归出资人子女所有,同时综合考量婚姻存续时间、家庭贡献大小、离婚过错等因素,确定是否对另一方予以补偿。这一规定既赋予司法机关必要的裁量空间,又通过多元考量因素的引入,实现了法律适用弹性的适度拓展。
四、延伸思考
既然在赠与合同中明确约定该房屋仅赠与出资人子女的情况下,该房屋可被例外认定为出资人子女的个人财产,那么该赠与合同是否存在后补的可能?笔者认为,由于本条款未对上述情形下赠与合同的成立与生效作出特别规定,实践中不排除出资人与其子女在争议发生后补签合同,从而规避夫妻共同财产认定的可能。
根据《民法典》规定,赠与合同为非要式合同,既可采用书面形式,也可采用口头或其他形式。同时,赠与合同又是诺成合同,赠与人与受赠人达成合意即可使赠与合同成立并生效。就出资人与其子女而言,二者在离婚财产分割纠纷中的立场一致,故完全可以在产生争议后补签赠与合同,并主张该房屋仅归子女个人所有,从而排除子女配偶对该房屋享有的权利。未来是否应细化本条规定的适用情形,有待司法实践进一步明确。
此外,实践中还需注意新、旧法衔接适用的问题。如在《民法典》实施之前,父母已为子女购房且登记在其子女一人名下的,在《民法典》实施之后,子女与其配偶就房屋归属产生争议,应适用何种裁判规则?笔者认为,父母出资购房且将该房屋登记在其子女名下的行为既然发生于民法典实施之前,根据《最高人民法院关于适用<中华人民共和国民法典>时间效力的若干规定》第1条第2款【1】规定,应当以“法不溯及既往”为原则,适用行为发生当时的法律、司法解释的规定,也即《婚姻法解释(三)》的认定规则。
但是,若在《民法典》实施之后、《婚姻家庭编解释(二)》生效之前,父母为子女购房且登记在其子女一人名下的,在《婚姻家庭编解释(二)》生效之后,子女与其配偶就房屋归属产生争议,又应适用何种裁判规则?此种情况下,法律事实发生时并无有效的司法解释(《婚姻法解释(三)》已被废止),形成了新、旧法衔接的模糊地带。
第九条 夫妻一方转让用夫妻共同财产出资但登记在自己名下的有限责任公司股权,另一方以未经其同意侵害夫妻共同财产利益为由请求确认股权转让合同无效的,人民法院不予支持,但有证据证明转让人与受让人恶意串通损害另一方合法权益的除外。
第十条 夫妻以共同财产投资有限责任公司,并均登记为股东,双方对相应股权的归属没有约定或者约定不明确,离婚时,一方请求按照股东名册或者公司章程记载的各自出资额确定股权分割比例的,人民法院不予支持;对当事人分割夫妻共同财产的请求,人民法院依照民法典第一千零八十七条规定处理。
一、立法背景
夫妻共有股权因涉及公司法、财产法、婚姻法三重维度的考量而衍生出诸多疑难问题,其权利性质与归属认定在理论与实务层面长期存在分歧。
二、律师解读
(一)第9条:登记方单方处分共有股权的效力及后果
以夫妻共同财产出资取得的有限责任公司股权,性质上应属于夫妻共同财产。实践中,部分夫妻仅将股权登记在一方名下,这使得登记方单方便能处分共有股权。
对于这一行为的性质,学理上与实践中存在无权处分与有权处分两种观点【2】。支持无权处分者认为【3】:从婚姻法维度来看,夫妻一方擅自处分的行为因违反了《民法典》第1062条第2款夫妻对共同财产享有平等处理权的规定,故属于无权处分。从财产法维度来看,登记方因具有工商登记这一符合公司股东身份的权利外观,故发生的法律后果可交由善意取得制度调整。支持有权处分者则认为【4】:我国现行股权登记制度缺乏对夫妻共有股权的特殊保护机制,故未登记的配偶对登记权利人与真实权利人不一致的现象不具有可归责性。在此情况下并无善意取得规则的适用空间,应承认登记方对其名下股权具有单独管理的权限。
本条规定对后一观点予以肯定。最高人民法院的倾向性意见认为,该股权既然登记在夫妻一方名下,其权能应由登记方本人独立行使,登记方有权单独处分该股权。【5】登记方的配偶未登记为公司股东,即不具有股东身份,对性质上属夫妻共同财产的股权仅享有财产性权益。
遵循这一逻辑,登记方转让股权的行为原则上应受到法律保护。但若该转让行为是转让人与受让人恶意串通而为,且客观上导致未登记一方的合法权益受损,则应属无效。这一处理规则既符合婚姻法下夫妻财产制的立法精神,也能有效平衡商事外观主义与婚姻财产保护的价值冲突。
(二)第10条:区分持股比例与夫妻内部股权份额
我国现行股权登记制度只允许自然人将其持有的股权记载于个人名下,缺乏对夫妻股权共有关系的制度性安排。实践中,夫妻以共同财产出资设立公司时,为避免被认定为一人公司或出于经营便利考虑,常将双方均登记为公司股东。在此情形下,工商登记记载的股东持股比例仅具有对外公示效力;由于出资来源于夫妻共同财产,故该部分股权在夫妻内部仍属于双方共同共有。
需要特别说明的是,基于夫妻关系的特殊人身属性,即使股东名册或公司章程中载明了夫妻双方各自的出资额,也不应认定该记载构成夫妻对股权归属的特别约定。根据《民法典》第1087条规定,只要夫妻未就股权归属作出明确约定,在离婚财产分割时均应作为夫妻共同财产进行处理。
第十一条 夫妻一方以另一方可继承的财产为夫妻共同财产、放弃继承侵害夫妻共同财产利益为由主张另一方放弃继承无效的,人民法院不予支持,但有证据证明放弃继承导致放弃一方不能履行法定扶养义务的除外。
一、立法背景
依《民法典》第1062条【6】、1063条【7】规定,继承所得财产性质上属夫妻共同财产;故相较于接受继承而言,放弃继承将导致夫妻共同财产应增加而未增加。由此产生的问题则是,放弃继承的行为看似侵害了继承人配偶的“继承期待权”,法律是否应对此予以特殊保护?本条规定即是在平衡夫妻财产权和个人继承权的基础上,对此作出回应。
二、律师解读
(一)尊重放弃继承的自由
本条首先明确,在被继承人死亡后、遗产分割开始前,继承人自愿放弃继承的行为仅为对自身权利的处分行为,无需经配偶同意。【8】这是因为,继承权是以身份关系为基础的财产权,仅继承人本人享有,其配偶并不享有。放弃继承属于继承权的行使方式之一,并非纯粹的财产处分行为,原则上应受法律保护。
本条规定实质上要求对放弃继承行为与放弃夫妻共同财产行为作区分理解,对放弃方配偶的“继承期待权”不予特殊保护。换言之,在遗产分割开始前,继承人的配偶对应继承份额利益并无共有权利;在遗产分割完毕后,通过继承已取得的财产才落入《民法典》第1062条所规定的夫妻共同财产范畴。
(二)放弃继承无效的例外情形
为实现与《最高人民法院关于适用<中华人民共和国民法典>继承编的解释(一)》(下称“《继承编解释(一)》”)第32条【9】的协调适用,本条在原则上承认放弃继承的行为有效之外,还对例外情况做出了特别规定:如放弃继承导致放弃一方不能履行法定扶养义务,配偶可主张该行为无效。需要注意的是,《继承编解释(一)》第32条所规定的无效事由为“不履行法定义务”,本条所规定的无效事由则是“不履行法定扶养义务”。对上述两种表述应如何理解,值得进一步探讨。
实践中,有些法院认为《继承编解释(一)》第32条规定的“法定义务”应限缩理解为“法定抚养义务”;还有法院认为该“法定义务”除法定抚养义务之外,还可包括因合同关系产生的义务,故继承人的债权人也可主张放弃继承的行为无效。为处理上述争议,第11条将继承人配偶主张放弃继承无效的事由明确限定为“法定扶养义务”。所谓法定扶养义务,包括子女对父母的赡养义务,父母对子女的抚养义务,以及夫妻间相互扶养的义务。由于本条所涉确认放弃继承无效之诉的启动主体是配偶,故适用范围应以后两者为主。
需要注意的是,婚姻关系是否存续的事实不会影响放弃方对子女的抚养义务。因此,即使双方离婚后,一方放弃继承导致不能履行子女抚养费给付义务的,另一方虽丧失配偶身份而无法依第11条主张放弃无效,但仍可依《继承编解释(一)》第32条以其子女的法定代理人身份主张放弃无效。至于放弃继承行为致使其他扶养义务不能履行的,被扶养人亦可依据《继承编解释(一)》第32条规定主张放弃无效。
三、延伸思考
该条款虽明确了放弃继承属个人权利,但也为实践中夫妻一方规避继承所得落入夫妻共同财产范畴提供了操作可能。比如,在一方放弃继承的情况下,若存在其他法定继承人在接受继承后又将继承所得或等额价值的其他财产赠与放弃继承一方个人的,则依据《民法典》第1063条关于赠与财产归属的规定,该财产可能被认定为放弃继承一方的个人财产,从而使其配偶丧失对该财产的利益。这种操作模式实质上构成了对夫妻共同财产的规避。
第十二条 父母一方或者其近亲属等抢夺、藏匿未成年子女,另一方向人民法院申请人身安全保护令或者参照适用民法典第九百九十七条规定申请人格权侵害禁令的,人民法院依法予以支持。
抢夺、藏匿未成年子女一方以另一方存在赌博、吸毒、家庭暴力等严重侵害未成年子女合法权益情形,主张其抢夺、藏匿行为有合理事由的,人民法院应当告知其依法通过撤销监护人资格、中止探望或者变更抚养关系等途径解决。当事人对其上述主张未提供证据证明且未在合理期限内提出相关请求的,人民法院依照前款规定处理。
第十三条 夫妻分居期间,一方或者其近亲属等抢夺、藏匿未成年子女,致使另一方无法履行监护职责,另一方请求行为人承担民事责任的,人民法院可以参照适用民法典第一千零八十四条关于离婚后子女抚养的有关规定,暂时确定未成年子女的抚养事宜,并明确暂时直接抚养未成年子女一方有协助另一方履行监护职责的义务。
一、立法背景
《未成年人保护法》第24条明确规定“不得以抢夺、藏匿未成年子女等方式争夺抚养权”,对于实践中出现的抢夺、藏匿未成年子女行为起到了原则性的规范作用,但由于在制度层面欠缺相应的惩戒措施,震慑作用有限,抢夺、藏匿未成年子女引发的一系列问题并没有得到进一步解决。此次颁布的《婚姻家庭编解释(二)》第12条至第14条三个条款,试图通过完善即时制止路径、明确法律后果、强化惩戒力度等多种方式,对上述问题予以回应。
二、律师解读
从当前司法实践来看,抢夺、藏匿未成年子女行为的具体表现形式包括以下两种:一是在夫妻分居或离婚诉讼期间,一方将未成年子女带离现居住地或藏匿;二是在离婚后,获得抚养权的一方阻碍另一方探望未成年子女或是未获得抚养权的一方将未成年子女带离导致生效判决无法执行。【10】对此,第12条、第13条首先明确,抢夺、藏匿未成年子女行为是绝对禁止的违法行为,且责任主体不仅限于父母双方,还扩展到了近亲属范畴。根据《民法典》第1045条第2款【11】对于“近亲属”范围的界定,未成年子女的(外)祖父母、叔伯姑舅等参与实施抢夺、藏匿行为的,也应受到上述条款的规制。
(一)即时制止路径:人身保护令与人格权侵害禁令的适用
第12条第1款规定了两种针对抢夺、藏匿未成子女行为的即时制止路径:一为人身安全保护令,二为人格权侵害禁令。其中,前者是后者针对家庭暴力行为的具体化、特殊化适用。【12】根据《中华人民共和国反家庭暴力法》(下称“《反家暴法》”)第23条【13】规定,在抢夺、藏匿未成年子女的过程中存在暴力行为或面临此类现实危险的,即符合人身安全保护令的申请标准。相较而言,根据《民法典》第997条【14】规定,人格权侵害禁令保护的客体范围更广,如在抢夺、藏匿未成年子女的过程中未使用暴力手段,另一方可向法院申请人格权侵害禁令,同样可以实现及时制止不法行为、保护未成年子女身心健康的目的。
本条规定的积极意义在于,其适用条件并未限制在“离婚后”。换言之,如果婚内出现抢夺、藏匿未成年子女行为的,本条规定亦可适用。【15】由此,无论是婚姻关系存续期间还是在婚姻关系解除后,如发生抢夺、藏匿未成年子女的,都可以采取人身安全保护令或人格权侵害禁令的即时救济方式,尽快让未成年子女恢复正常的生活状态。
(二)抢夺、藏匿未成年子女的抗辩事由
需要注意的是,家庭纠纷纷繁复杂,如果一方存在赌博、吸毒、家庭暴力等严重侵害未成年子女利益的情况,另一方因此将未成年子女紧急带离的,虽然该行为在客观表现形式上与“抢夺、藏匿”行为无异,但却因前述违法性阻却事由的存在而属合法自助行为。【16】因此,第12条第2款特别规定,在此情形下,法院应告知带离一方可通过撤销监护人资格、中止探望或者变更抚养关系等合法途径解决。如若不能提供证据证明且在合理期限内也未提出相关请求的,人民法院应依法支持另一方的人身安全保护令或人格权侵害禁令申请。
(三)夫妻婚内分居情形下抢夺、藏匿未成年子女的法律后果
婚姻关系存续期间,双方虽仍维系夫妻身份关系,但已不再共同生活,此时一方或者其近亲属抢夺、藏匿未成年子女,致使另一方无法履行抚养教育职责的,实质上已构成对法定监护权的侵害。最高人民法院指导性案例228号【17】对此观点予以认可:该案中,李某某之父李某与李某某之母张某婚内分居期间,李某及其母刘某在未经张某允许的情况下擅自将李某某带走,法院认定该行为侵害了张某因履行监护职责所产生的权利,同时依据《民法典》第1084条【18】确立的“最有利于未成年子女利益”的原则,结合被监护人李某某未满两周岁的特殊情形,确定暂由张某直接抚养。
第13条以司法解释明文规定的形式对上述做法予以确认。根据第13条规定,在夫妻婚内分居情形下,一方抢夺、藏匿未成年子女的,性质上属侵权行为,另一方可以监护权纠纷为由提起诉讼,由法院参照《民法典》第1084条有关离婚后子女抚养的规则,暂时确定未成年子女由哪一方直接抚养。由于夫妻双方仅处于婚内分居状态而未正式解除婚姻关系,故该直接抚养状态也只是暂时的,如后续双方和好或离婚,该抚养状态也有可能随之发生变化。
第十四条 离婚诉讼中,父母均要求直接抚养已满两周岁的未成年子女,一方有下列情形之一的,人民法院应当按照最有利于未成年子女的原则,优先考虑由另一方直接抚养:
(一)实施家庭暴力或者虐待、遗弃家庭成员;
(二)有赌博、吸毒等恶习;
(三)重婚、与他人同居或者其他严重违反夫妻忠实义务情形;
(四)抢夺、藏匿未成年子女且另一方不存在本条第一项或者第二项等严重侵害未成年子女合法权益情形;
(五)其他不利于未成年子女身心健康的情形。
解读
一、立法背景
《民法典》第1084条第3款确立了未成年子女抚养权归属的基本框架。《婚姻家庭编解释(一)》第46条【19】从正面列举了法院优先考虑由一方直接抚养的情形。本条则从反向排除的角度规定了优先考虑由另一方直接抚养的情形。
二、律师解读
本条从反面列举了四种优先由无过错方直接抚养的情形并增设兜底条款,明确实施本条所列负面清单的行为人面临直接抚养权丧失的风险,填补了现行法律体系的空白。本条的创新性主要体现在两个方面:
一是在《民法典》未明确婚内过错与抚养权关联性的背景下,首次将家庭暴力、虐待遗弃家庭成员、赌博吸毒恶习、重婚、与他人同居或者其他严重违反夫妻忠实义务等过错行为,纳入抚养权归属的负面评价体系;
二是明确将抢夺、藏匿未成年子女行为列为抚养权判定的否定性评价要素,有效遏制一方通过制造既成事实争夺抚养权的投机行为,进一步强化了对抢夺、藏匿未成年子女行为的惩戒导向。
需要说明的是,上述规定并不意味着一方存在婚内过错或者实施了抢夺、藏匿行为的,另一方必然能够获得抚养权。从体系化立法视角看,《民法典》第1084条依据未成年子女所属的不同年龄阶段,确立了不同的抚养权裁判规则:
(1)不满两周岁的子女,原则上由母亲直接抚养,但存在《婚姻家庭编解释(一)》第44条【20】规定情形的除外。
(2)已满八周岁的子女,应尊重其本人的真实意愿。
(3)实践中,已满两周岁未满八周岁的子女抚养权归属争议最大。针对这一年龄段,《婚姻家庭编解释(一)》第46条、第47条以及《婚姻家庭编解释(二)》第14条从正、反两方面列举了多种考量因素,为法官提供了弹性裁量空间。需要特别注意的是,第14条重申了必须严格遵循《民法典》第1084条确立的“最有利于未成年人原则”,其意义正在于防范实践中可能出现的机械裁判风险。尤其考虑到人身安全保护令和人格权侵害禁令作为程序性紧急救济措施,其签发基于初步证据和紧迫性需求,未经实体审理的全面质证。因此,在离婚纠纷中,若一方仅以对方曾因抢夺、藏匿子女被签发此类令状作为主张抚养权的依据,法院不宜直接据此否定另一方的抚养资格,而应综合各维度的考量因素,确定“最有利于未成年人”的抚养权归属。
三、延伸思考
具体而言,人身安全保护令与人格权侵害禁令适用的特殊程序具有以下特点:
第一,留予法官的审查时限较短。如《反家暴法》第28条明确规定,人身安全保护令应当在受理后的72小时内作出,情况紧急的应当在24小时内作出。人格权侵害禁令虽暂无审查时限的法律规定,但通说认为该时限不宜过长。此外,亦有学者【21】主张应当参照上述《反家暴法》中的标准确定人格权侵害禁令的审查时限。
第二,对两令的证明标准要求不高。根据《反家暴法》第27条,只需存在遭受家暴或面临家暴“现实危险”的情形,即对待证事实的证明达到“较大可能性”标准,法院就应当签发人身安全保护令。人格权侵害禁令虽无此类规定限制,但通说【22】亦认为应采用“较大可能性”标准,否则将有违预防性保护的制度初衷。
第十五条 父母双方以法定代理人身份处分用夫妻共同财产购买并登记在未成年子女名下的房屋后,又以违反民法典第三十五条规定损害未成年子女利益为由向相对人主张该民事法律行为无效的,人民法院不予支持。
一、立法背景
近年来,由于房屋价格波动等现实因素影响,房屋交易过程中屡现父母以未成年子女名义实施有违诚信原则的行为。该行为不仅损害了交易相对人的合法权益,增加了交易风险,更扰乱了正常的市场交易秩序。有鉴于此,本条以诚信原则为基础,对滥用未成年人名义实施的不当法律行为作出明确规制。
二、律师解读
以夫妻共同财产购买、登记于未成年子女名下的房屋,在性质认定上存在两种可能:其一,若夫妻并无赠与子女的意思表示,则应认定为夫妻共同财产;其二,若存在夫妻赠与子女而子女接受赠与的意思表示,则应认定为未成年子女的个人财产,即《民法典》第35条第1款【23】中的“被监护人的财产”。
根据本条规定,若父母以法定代理人身份处分该房屋后又主张该房屋为被监护人财产的,应推定该处分行为符合“维护被监护人利益”的要求。交易相对人并无能力,也无义务审查该处分行为是否符合未成年人利益,只能基于对父母法定代理人身份的信任参与交易。如果允许父母事后反悔,以损害子女利益为由推翻交易,将会严重冲击整个交易市场的稳定性和安全性。法律需要在保护未成年人利益和维护交易公平稳定之间找到平衡。只有这样,才能确保社会经济秩序的稳定运行,保障各方的合法权益。
三、延伸思考
需要注意的是,本条规定的适用范围仅限于“用夫妻共同财产”购买的房屋,对于资金来源并非夫妻共同财产,但登记于未成年子女名下的房屋应如何处理?是否也应基于父母作为法定代理人的身份,推定其处分行为符合被监护人的利益?对此,有待司法实践予以进一步明确。
参考文献:
1. 《适用<民法典>时间效力的解释》第1条第2款:民法典施行前的法律事实引起的民事纠纷案件,适用当时的法律、司法解释的规定,但是法律、司法解释另有规定的除外。
2. 冉克平、侯曼曼:《<民法典>视域下夫妻共有股权的单方处分与强制执行》,载《北方法学》,2020年第5期,第58-69页。
3. 汪洋:《夫妻共有股权的三重维度及其处分与分割——《民法典婚姻家庭编解释(二)》第9-10条评析》,载《中国应用法学》,2025年第1期,第58-72页。
4. 缪宇:《夫妻共有股权:形成、管理和处分》,载《社会科学研究》,2022年第6期,第44-54页。
5. 最高人民法院司法案例研究院:《民法典婚姻家庭编解释二释义与案例》,https://mp.weixin.qq.com/s/D-8lG8d4bLirQg0wyKBc-A?scene=1,最后检索日期:2025年4月17日。
6. 《民法典》都1062条:夫妻在婚姻关系存续期间所得的下列财产,为夫妻的共同财产,归夫妻共同所有:(一)工资、奖金、劳务报酬;(二)生产、经营、投资的收益;(三)知识产权的收益;(四)继承或者受赠的财产,但是本法第一千零六十三条第三项规定的除外;(五)其他应当归共同所有的财产。夫妻对共同财产,有平等的处理权。
7. 《民法典》都1063条:下列财产为夫妻一方的个人财产:(一)一方的婚前财产;(二)一方因受到人身损害获得的赔偿或者补偿;(三)遗嘱或者赠与合同中确定只归一方的财产;(四)一方专用的生活用品;(五)其他应当归一方的财产。
8. 缪宇:《夫妻一方放弃继承的认定及效果——评<婚姻家庭编解释(二)>第11条》,载《妇女研究论丛》,2025年第1期,第92-96页。
9. 《继承编解释(一)》第32条:继承人因放弃继承权,致其不能履行法定义务的,放弃继承权的行为无效。
10. 王丹:《抢夺、藏匿未成年子女法律问题研究》,载《法律适用》,2024年第1期,第118-126页。
11. 《民法典》第1045条第2款:配偶、父母、子女、兄弟姐妹、祖父母、外祖父母、孙子女、外孙子女为近亲属。
12. 林建军:《人身安全保护令的性质与内容》,载《法律适用》,2022年第7期,34-42页。
13. 《反家暴法》第23条:当事人因遭受家庭暴力或者面临家庭暴力的现实危险,向人民法院申请人身安全保护令的,人民法院应当受理。当事人是无民事行为能力人、限制民事行为能力人,或者因受到强制、威吓等原因无法申请人身安全保护令的,其近亲属、公安机关、妇女联合会、居民委员会、村民委员会、救助管理机构可以代为申请。
14. 《民法典》第997条:民事主体有证据证明行为人正在实施或者即将实施侵害其人格权的违法行为,不及时制止将使其合法权益受到难以弥补的损害的,有权依法向人民法院申请采取责令行为人停止有关行为的措施。
15. 最高人民法院司法案例研究院:《民法典婚姻家庭编解释二释义与案例》,https://mp.weixin.qq.com/s/D-8lG8d4bLirQg0wyKBc-A?scene=1,最后检索日期:2025年4月17日。
16. 龙翼飞:《习近平法治思想引领下的<民法典婚姻家庭编解释(二)>解读》,载《中国应用法学》,2025年第1期,第27-41页。
17. 张某诉李某、刘某监护权纠纷案,最高人民法院第四十批指导性案例之四【指导性案例228号】。
18. 《民法典》第1084条:父母与子女间的关系,不因父母离婚而消除。离婚后,子女无论由父或者母直接抚养,仍是父母双方的子女。离婚后,父母对于子女仍有抚养、教育、保护的权利和义务。离婚后,不满两周岁的子女,以由母亲直接抚养为原则。已满两周岁的子女,父母双方对抚养问题协议不成的,由人民法院根据双方的具体情况,按照最有利于未成年子女的原则判决。子女已满八周岁的,应当尊重其真实意愿。
19. 《婚姻家庭编解释(一)》第46条:对已满两周岁的未成年子女,父母均要求直接抚养,一方有下列情形之一的,可予优先考虑:(一)已做绝育手术或者因其他原因丧失生育能力;(二)子女随其生活时间较长,改变生活环境对子女健康成长明显不利;(三)无其他子女,而另一方有其他子女;(四)子女随其生活,对子女成长有利,而另一方患有久治不愈的传染性疾病或者其他严重疾病,或者有其他不利于子女身心健康的情形,不宜与子女共同生活。
20. 《婚姻家庭编解释(一)》第44条:离婚案件涉及未成年子女抚养的,对不满两周岁的子女,按照民法典第一千零八十四条第三款规定的原则处理。母亲有下列情形之一,父亲请求直接抚养的,人民法院应予支持:(一)患有久治不愈的传染性疾病或者其他严重疾病,子女不宜与其共同生活;(二)有抚养条件不尽抚养义务,而父亲要求子女随其生活;(三)因其他原因,子女确不宜随母亲生活。
21. 贾玉慧:《论人格权侵害禁令制度的程序选择和具体构建》,载《法律适用》,2023年12月,第116-127页。
22. 张小舟:《抢夺、藏匿未成年子女的司法回应与裁判规则——以<民法典婚姻家庭编解释(二)>第12条为中心》,载《法律适用》,2025年第5期,第132-149页。
23. 《民法典》第35条第1款:监护人应当按照最有利于被监护人的原则履行监护职责。监护人除为维护被监护人利益外,不得处分被监护人的财产。
扫码分享
搜索
相关研究
-
11-052020
工程量清单项目特征描述不准确导致的争议及规避措施
工程量清单项目的特征决定了工程实体的实质内容,直接决定了工程实体的自身价值(价格),应予以详细而准确的表述和说明。 -
05-292020
企业赴美上市指南
美国的资本市场是以投资人选择为导向,以注册制为原则,赴美上市成功的关键在于企业的基本面和投资人的认可。 -
10-292020
《民法典》《九民纪要》下合同不成立、无效、被撤销或确定不发生效力的情形和法律后果简析
本文重点参考《<民法典>理解与适用》及《<九民纪要>理解与适用》中的观点,并简析《民法典》《九民纪要》下,合同不成立、无效、被撤销或确定不发生效力的情形和法律后果。 -
04-222020
建设工程项目部印章对合同效力的影响及使用时的注意事项
本文将对盖章行为不规范引起的合同效力问题进行分析,主要讨论盖章主体没有权限以及使用未经备案公章盖章的行为效力。 -
08-192020
重磅新规整理 |《公安机关办理刑事案件程序规定》新旧条文全文对照表
《公安机关办理刑事案件程序规定》新旧条文对照表,由汉盛律师事务所裴长利律师、吴承栩律师、实习生史亮亮整理校对,谨供一线刑事法律工作者参考学习。





沪公网安备 31011502009353号